Background

Acute lymphocytic leukemia (ALL) is an aggressive hematologic malignancy with poor outcomes. The IKZF1 (Ikaros) gene plays a crucial role in normal hematopoiesis as well as acts as a leukemia suppressor in ALL. Casein kinase II (CK2) inhibitor, CX4945, has shown potential function in restoring Ikaros on transcriptional repression of target genes in ALL. Exportin-1 (XPO1) is a critical mediator of nuclear export, which is essential for regulating the cell cycle and proliferation of normal and malignant tissues. Increased expression of XPO1 has been observed in various types of cancer, including ALL. In this study, we investigated the combined effects of Selinexor and CX4945 in T-cell ALL (T-ALL) and explored the underlying mechanisms.

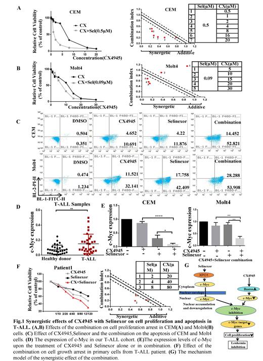
Methods Cell Counting Kit-8(CCK-8) was used for cell viability assay, and Annexin-V/PI staining following flow cytometry analysis for apoptosis. qPCR was used for gene expression in CEM and Molt4 T-ALL cell lines. CalcuSyn analysis was performed for a synergistic effect.

Results Treatment of CX4945 or Selinexor significantly led to cell proliferation arrest of CEM and Molt4 cells in a dose-dependent manner. The combination of Selinexor with CX4945 significantly enhanced the cell proliferation arrest of CEM and Molt4 cells versus the single drug controls, and CalcuSyn analysis exhibited a synergistic effect of the two drugs in the cells (Fig.1A, B). The combination also significantly increased the apoptotic cells compared to the single-drug controls (Fig.1C). c-Myc oncogene plays an essential role in human cancers. Our results showed that c-Myc mRNA level was significantly higher expressed in the cohort of T-ALL patients compared to that of normal bone marrow controls (Fig.1D). To gain insight into the underlying mechanism of the synergy, we observed the effect of the drugs on the expression of c-Myc. Results showed that the combination of Selinexor with CX4945 significantly down-regulated the expression of c-Myc compared to the single-drug controls in CEM and Molt4 cells (Fig.1E). Moreover, the combination of Selinexor with CX4945 significantly enhanced the cell growth arrest in primary cells from T-ALL patients compared to single drug controls (Fig.1F). Taken together, our data indicated the synergistic effect of Selinexor with CX4945 on cell proliferation arrest and apoptosis by down-regulation of c-Myc expression. We previously reported that Ikaros directly regulates c-Myc transcription in ALL and CX4945 suppresses c-Myc expression in a Ikaros-dependent manner. Also, c-Myc is the cargo of XPO1. Thus, our results in this study reveal a model that treatment with XPO1 inhibitor, Selinexor prevents the nuclear transport of c-Myc and leads to its nuclear accumulation and down-regulation of c-Myc expression. The combination of Selinexor and CX4945 showed the synergistic anti-tumor effect by suppressing c-Myc expression in both transcriptional and post-transcriptional levels. The mechanism model is summarized in Fig.1G.

ConclusionsThe combination of Selinexor and CX4945 has synergistic effects on cell proliferation arrest and apoptosis in T-ALL by targeting the XPO1/IKROS/c-Myc signaling. Our results also provide experimental evidence for the new combination of Selinexor and CX4945 as a new potential therapeutic option for T-ALL patients.

No relevant conflicts of interest to declare.

This content is only available as a PDF.
Sign in via your Institution